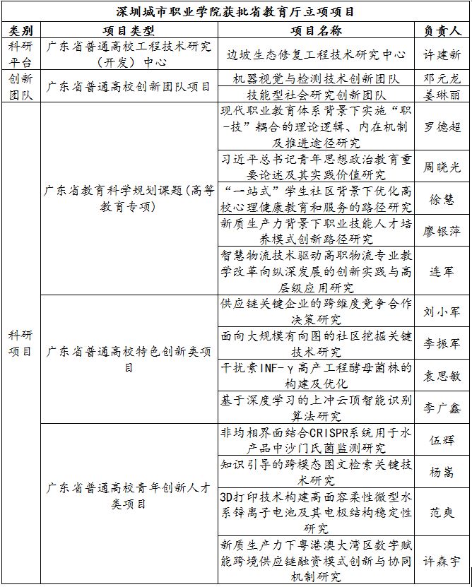
近日,广东省教育厅公布了多类科研项目立项名单,我校以深圳城市职业学院作为申报单位,喜获工程技术研究(开发)中心立项1项、创新团队项目2项、省教育科学规划课题(高等教育专项)项目5项、特色创新类项目4项、青年创新人才类项目4项。深圳城市职业学院的科研工作迎来了令人振奋的开门红!
由景观与生态学院许建新博士作为负责人申报的“边坡生态修复工程技术研究中心”获批立项,标志着我校在科研平台建设方面再次迈入新台阶。由邓元龙校长带领的“机器视觉与检测技术创新团队”和姜琳丽院长带领的“技能型社会研究创新团队”,分别获批自然科学和人文社会科学科研创新团队,这将进一步加快我校在自然科学和人文社会科学领域相关研究的步伐,促进学校科研工作全面发展。
本次申报广东省教育科学规划课题(高等教育专项)项目,我校秉承“优中选优”的原则,经过形式审查、专家指导、调整优化等多个环节,精心组织了7项课题申报。最终,罗德超书记主持的《现代职业教育体系背景下实施“职-技”耦合的理论逻辑、内在机制及推进途径研究》等5项课题成功获批立项,在立项数量和立项成功率方面表现突出,涵盖职业教育、心理健康、新质生产力等多个重要领域,展现了学校在教育研究方面的深厚底蕴和创新能力。
此外,我校还积极响应当前社会产业发展需求,聚焦前沿技术研究。刘小军院长主持的《供应链关键企业的跨维度竞争合作决策研究》等4项特色创新类项目和伍辉博士主持的《非均相界面结合CRISPR系统用于水产品中沙门氏菌监测研究》等4项青年人才类项目成功获批立项。这些项目紧贴市场需求,致力于推动区域产业的转型升级与蓬勃发展,彰显了学校在服务社会经济发展方面的责任与担当。

此次成功获批科研平台、创新团队、课题项目等类别科研立项,为深圳城市职业学院的科研创新工作打开了局面。未来,我校将继续致力于科研创新,加强科研平台建设,努力培养更多高水平科研人才,为区域社会经济发展贡献更大的力量。
- 上一篇: 喜报!我校再获深圳市哲学社会科学规划课题立项
- 下一篇: 升级!我校成为省级博士后创新实践基地
